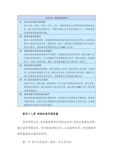
Page 110 - 中华人民共和国国民经济和社会发展第十五个五年规划纲要
P. 110

第四十八章 持续改善环境质量



                         坚持环保为民,全面落实精准科学依法治污,更加注重源头治理,


                   强化减污降碳协同、多污染物控制协同、区域治理协同,加快推动环


                   境质量改善由量变到质变。



                         第一节 深入打好蓝天、碧水、净土保卫战
   105   106   107   108   109   110   111   112   113   114   115