Basic HTML Version
Table of Contents
View Full Version
Page 113 - 中华人民共和国国民经济和社会发展第十五个五年规划纲要
P. 113
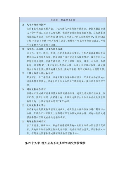
第四十九章 提升生态系统多样性稳定性持续性
108
109
110
111
112
113
114
115
116
117
118