Page 96 - 中华人民共和国国民经济和社会发展第十五个五年规划纲要
P. 96

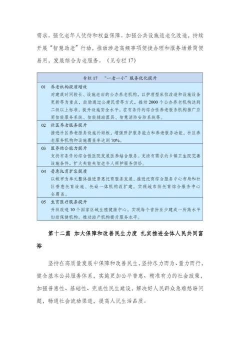
需求。强化老年人优待和权益保障。加强公共设施适老化改造,持续


                   开展“智慧助老”行动,推动涉老高频事项便捷办理和服务场景简便


                   易用,发展综合为老服务。(见专栏 17)



















































                         第十二篇 加大保障和改善民生力度 扎实推进全体人民共同富


                   裕



                         坚持在高质量发展中保障和改善民生,坚持尽力而为、量力而行,


                   健全基本公共服务体系,实施更加公平普惠、精准有力的社会政策,


                   加强普惠性、基础性、兜底性民生建设,解决好人民群众急难愁盼问


                   题,畅通社会流动渠道,提高人民生活品质。
   91   92   93   94   95   96   97   98   99   100   101